微前端:京东的MicroApp
微前端在前端领域中是炙手可热的话题,将一个应用的不同模块单独建立应用,使用不同的框架生态来实现,再整合成一个应用
在实际业务中,我们也遇到同样的问题,并且在不同的业务场景下尝试了各种解决方案,如iframe、npm包、微前端框架,并对各种方案的优劣进行了对比。
iframe:在所有微前端方案中,iframe是最稳定的、上手难度最低的,但它有一些无法解决的问题,例如性能低、通信复杂、双滚动条、弹窗无法全局覆盖,它的成长性不高,只适合简单的页面渲染。
npm包:将子应用封装成npm包,通过组件的方式引入,在性能和兼容性上是最优的方案,但却有一个致命的问题就是版本更新,每次版本发布需要通知接入方同步更新,管理非常困难。
微前端框架:流行的微前端框架有single-spa和qiankun,它们将维护成本和功能上达到一种平衡,是目前实现微前端备受推崇的方案。
由于iframe和npm包存在问题理论上无法解决,在最初我们采用qiankun作为解决方案,qiankun是在single-spa基础上进行了封装,提供了js沙箱、样式隔离、预加载等功能,并且与技术栈无关,可以兼容不同的框架。
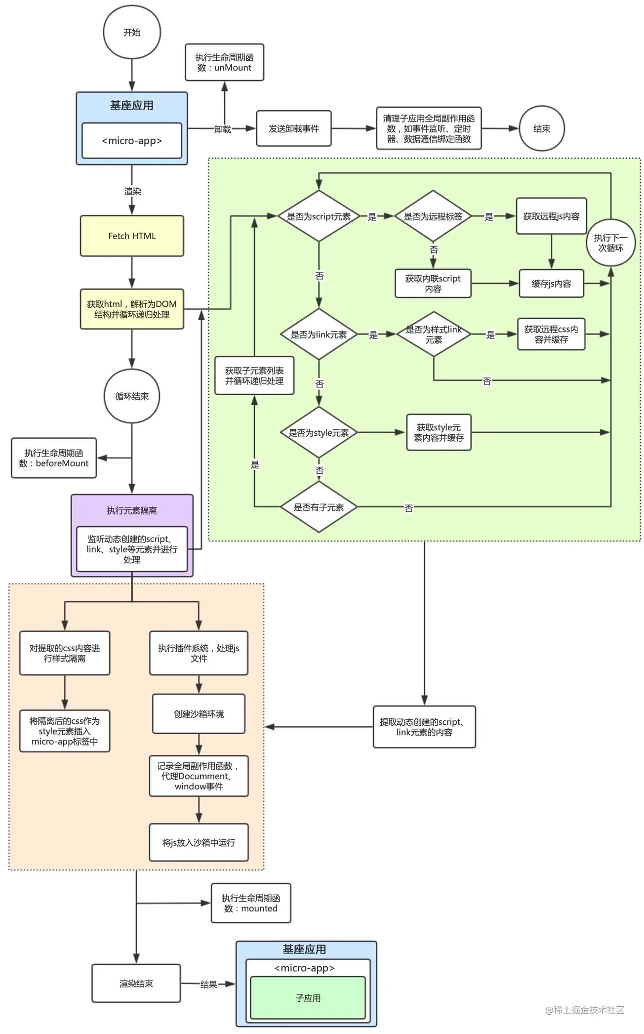
而micro-app利用了WebComponent,自定义元素micro-app,在生命周期函数connectedCallback监听元素被渲染,加载子应用的html并转换为DOM结构,递归查询所有js和css等静态资源并加载,设置元素隔离,拦截所有动态创建的script、link等标签,提取标签内容。将加载的js经过插件系统处理后放入沙箱中运行,对css资源进行样式隔离,最后将格式化后的元素放入micro-app中,最终将micro-app元素渲染为一个微前端的子应用
参考文章